23.07.2007 tarih ve 3580 sayılı Başkanlık Oluru ile kurulan Restorasyon ve Konservasyon Laboratuvarı’nın amacı; eski eser niteliği kazanmış anıtsal ve sivil mimari yapılardaki malzemelerin, nitelik ve içeriğinin, özgünlüğünün, problemlerini ve problem nedenlerinin teşhisini yapmaktır.
Restorasyon ve Konservasyon Laboratuvarları’nın Amacı
- Çeşitli kültür varlıklarında kullanılmış malzemelerin, nitelik ve içeriğinin teşhisini yapmak;
- Elde edilen verilere dayanarak onarımda kullanılacak teknikleri ve özgüne uyumlu malzemeleri belirlemek;
- Koruma yöntem ve önerilerini içeren raporlar hazırlamaktır.
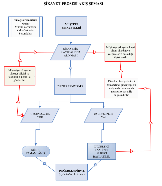
- Laboratuvarımıza dilek, öneri, şikayet ve itirazlarınız için 0212 455 37 00 numaralı telefon veya kudeblabkalite@ibb.gov.tr / kudeb@ibb.gov.tr adreslerinden e-posta ile ulaşabilirsiniz.
Laboratuvarımıza ulaşan şikayetler yukarıdaki görselde yer alan akış şemasına göre işlenmektedir.

